喜讯:我校9项河南省高校人文社会科学研究一般项目顺利结项
日期:2025-08-11 10:33:18 发布人:科研处
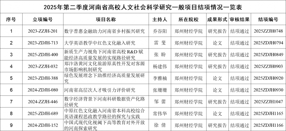
近日,河南省教育厅发布《河南省教育厅办公室关于公布2025年第二季度河南省高校人文社会科学研究一般项目结项情况的通知》(教办社语〔2025〕210号),我校9项河南省高校人文社会科学研究一般项目获准结项。本次我校线上结项申请9项,均通过审核准予结项。具体名单如下:

![]()
我校将聚焦国家重大战略和地方需求,以有组织科研推动人文社科高质量发展。后续我校会继续高度重视人文社科项目的过程管理,通过“前期培育—中期督导—结项优化”全链条服务机制,确保研究质量。通过制度建设、政策激励、强化交叉融合、培育青年骨干等多种途径,推动教师整体科研水平不断提高,培养具有创新精神和实践能力的高素质科研人才,激励更多教师深耕学术沃土,为河南打造人文社科创新高地贡献力量。
核发:科研处
【收藏本页】